Página inicial
Mapa do site
RSS
Imprimir
VideoM@T
Página inicial
Entrevista
Tutoriais
Formação
Desenvolvimento do projeto
Galeria de fotos
Publicações
Avaliação do projeto
Mapas Conceptuais 2015-2016
Mapas Conceptuais 2016-2017
Vídeos produzidos 2015-2016
Vídeos produzidos 2016-2017
Fichas de trabalho 2016-2017
Pesquisar no site
Pesquisar no site
Contactos
VideoMAT
projetovideomat@gmail.com
Página inicial
>
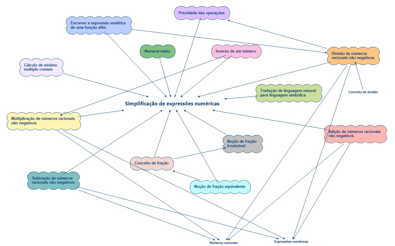
Simplificação de expressões
Simplificação de expressões
19-01-2017 09:48
Simplificação de expressões
Voltar
Gostou deste website?
Crie o seu próprio site gratuito em 5 minutos!
Experimente!